海洋之心@悟空
知识库
博客
归档
关于我
RSS订阅
工具菜单
用户工具
登录
您的足迹:
•
电子小制作DIY过程
电子小制作DIY过程
目录
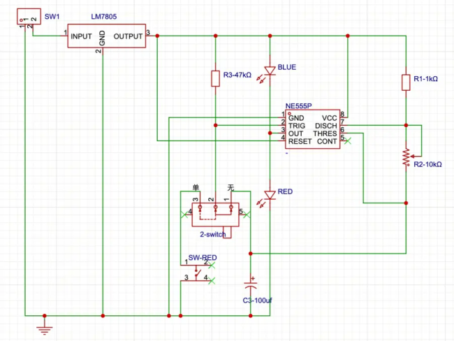
构思电路原理图
面包板做原型
手工出原型
EDA打样焊接
PCB板和成品
电子小制作DIY过程
构思电路原理图
面包板做原型
手工出原型
EDA打样焊接
PCB板和成品